Copyright © 2017 四川众森同越科技有限公司 All rights reserved. 蜀ICP备13020921号











































































































一、方案背景
作业作为教学重要环节,不仅是学生巩固知识、培养自主学习能力、实现全面发展的重要途径,也是教师诊断学情、优化教学的关键依据。近年来,国家通过高频次、高强度的政策供给,不断推动作业改革成为提升教育质量、深化教育改革的重要抓手。
2025年1月,中共中央、国务院《教育强国建设规划纲要(2024—2035年)》,将“压减重复性作业”纳入基础教育优质化体系,凸显了作业改革在提升教育质量中的关键作用。4月,教育部等九部门发布《关于加快推进教育数字化的意见》,明确提出“全面推进智能化,促进人工智能助力教育变革”,要求“推动实现教学全过程、发展全要素伴随式数据采集,开展精准画像。”5月,在世界数字教育大会上,教育部重磅发布《中国智慧教育白皮书》,明确推动实现智能辅导,帮助教师生成和批改课后作业,通过作业情况分析学情,并为学生提供启迪式的智能答疑和互动辅导,更好培养学生创新思维。
政策体系的逐步完善,标志着作业数字化改革已从“初期规范”进入到“深化发展”阶段,对作业的要求也从“压总量、控时间”的初期减负,进入“调结构、提质量”的深化阶段。推动AI赋能作业全流程,实现“数据采集—智能批改—学情分析—精准辅导”闭环,构建“减负增效、因材施教”的数字化校本作业新生态,成为区域和学校的普遍需求。



二、现实需求
作业作为影响学校教育高质量发展的关键因素之一,是发挥教学与评价融合要求的重要支撑点,更是影响学生负担、成绩和学习兴趣的关键要素。当前学校在作业设计提质、作业批改减负、作业精准讲评、滚动再练闭环以及强化作业监管这几个环节都存在提升的需求。具体从学校、教师、学生三个层面的需求来看:
1.学校日常督导管理作业、沉淀作业资源与学业数据资产的需求
当前,学校的纸质作业采集多由教师或学生手动统计,不仅增加师生的工作负担,也让作业讲评指导的时效性大打折扣;另一方面,教育管理者由于缺乏便捷的制作作业工具和数据采集手段,作业开展情况一直难以监测。如何沉淀作业资源和学情数据资产,科学合理地挖掘作业数据价值,开展管理和督导工作成为当前困扰教育管理者的关键难题。
2.教师设计高质量作业、批改减负及教学提质的需求
根据2022年北京师范大学中国教育与社会发展研究院的《全国“双减”成效调查报告》结果显示:74.3%的教师高质量作业设计能力亟待提高、70.9%的教师工作压力和负担亟待减轻、69%的教师学情诊断能力亟待增强。
3.学生精准提升及全面个性发展的需求
科学合理的作业练习有助于学生巩固新知识、查漏补缺和内化提升,盲目无序的超量作业训练,会让学生味同嚼蜡,甚至事倍功半。学生的作业内容不仅需要满足不同层次学生需求,实现个性化及靶向训练,更需要能结合学生学习的真实情况,筛选出适合学生的个性化作业才能真正实现因材施教、精准施策,才能有效助力学生个性发展、减少低效作业时间,真正发挥作业育人的作用。
三、效益目标
数智作业项目以数据驱动为核心,搭建校级监管平台,全流程追踪作业布置、批改及学情数据,生成多维分析报告助力教学决策。构建分层作业资源体系,整合区域教辅与校本资源,形成覆盖基础、提升、拓展三阶的数字化题库,支持AI分层推荐与精准选题,提高作业设计质量。依托大模型和智能扫描技术,实现数学、物理、英语等学科全题型自动批改,单班单科批改效率提升至15分钟内,减轻教师批改负担,同步生成个性化错题集并推送靶向训练。通过家长端APP实时同步学情报告,家长可随时查看学生知识点掌握情况及错题资源,减少30%无效训练,促进学习效率提升20%—40%,形成“精准设计-智能批改-家校共育”的教育闭环,助推减负增效与教学质量升级。
四、亮点与特色
在“双减”及教育数字化背景下,结合学校教育教学实际需求,为学校建设数智作业平台,以高质量作业资源库为基础,以技术赋能作业设计、作业批改、作业讲评、学情沉淀、作业监管等作业全流程,充分利用数字化更高水平推进减负增效提质。
1.智能批改:基于星火大模型的便捷高效批阅
依托认知大模型技术,实现数学、物理学科全题型的智能批改功能。其中解答题支持按步骤智能判分,批改准确率达95%以上,显著提升作业批阅效率,减轻教师负担。
2.作业设计:依托高质量资源的多样化内容支撑
围绕作业设计的典型要求,构建多元、优质的教学资源体系,涵盖区域共性教辅汇编、智学新高考题库及校本教辅加工等内容,为教师提供丰富、科学的作业设计选择,满足差异化教学需求。
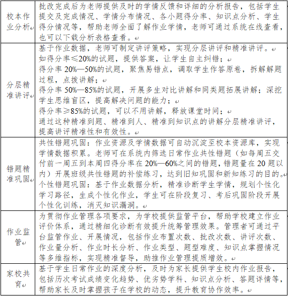
3.精准教学:测练讲评一体化的数据贯通机制
作业扫描完成后,系统自动生成年级、班级两级学情报告,支持课堂即时讲评。支持按周期导出共性错题与个性错题,帮助学生精准归因、巩固薄弱环节,实现“练—评—纠”闭环教学。
4.监督管理:基于多维度大数据的过程可视化监管
通过常态化采集学校作业数据,构建覆盖作业布置、完成、批改与反馈的全流程数字化监管体系,实现作业管理过程可追溯、结果可量化、效果可评估,为教学管理提供数据支撑。





五、流程及内容
1.服务流程



2.服务内容
(1)服务总览

(2)配套产品
六、参考预算
提供“数据采集+打印配送”服务,需根据具体建设配置目标而定。
Copyright © 2017 四川众森同越科技有限公司 All rights reserved. 蜀ICP备13020921号